米兰体育

服务热线:

0312-6783309

您的位置:米兰体育 > 服务介绍 > 项目公示
项目公示

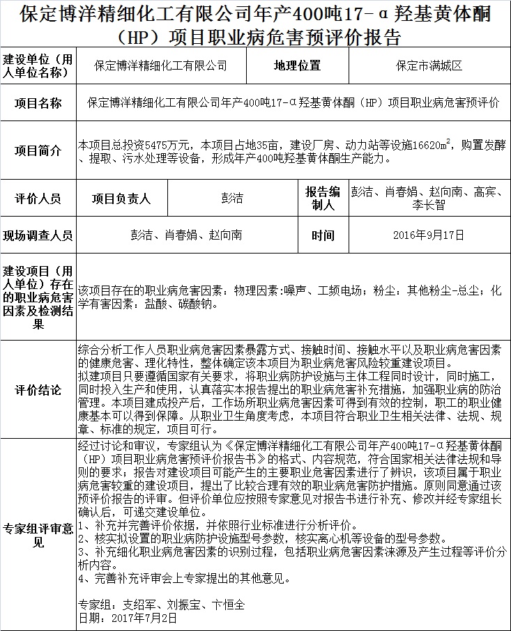
保定博洋精细化工有限公司年产400吨17-α羟基黄体酮(HP)项目职业病危害预评价

添加时间:2017-12-12 16:45:24   浏览次数:406  

米兰体育-米兰online(中国)

电话:0312-6783309

邮编:071000

邮箱:bdkeh@sina.com

网址://sanibelmedical.com

地址:保定市北二环5699号大学科技园1-B-502

扫描进入手机站

Copyright © 米兰体育-米兰online(中国)  All Rights Reserved     :